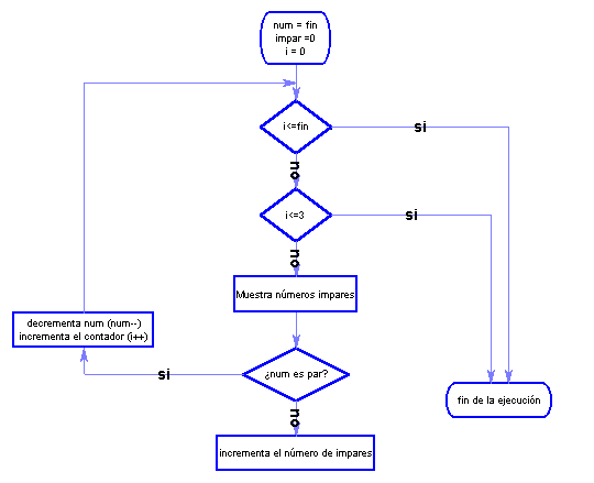
Cómo funciona


Seguimos con el ejemplo anterior utilizado para mostrar el uso de continue . Como se recordará se incrementa siempre el valor de la variable i en cada iteración al tiempo que se decrementa el valor de num. La diferencia radica en que al llegar la variable num a un valor igual o inferior a 3 se acaba la ejecución del bucle y continua con la sentencia inmediatamente posterior. En este caso se acaba la ejecución del programa.
Se inicia el bucle con el contador, i a 0.

La explicación del ejemplo anterior tambien es válida para este, excepto en:

if (num <= 3){ Para cada iteración se comprueba que num sea menor o igual a 3, antes de continuar con la iteración.
alert("El valor de num es:" + num + '\n' + " Acabamos la ejecución del bucle"); Si lo es se muestra una ventana de diálogo en la que se indica que se ha cumplido la condición de finalización
break;} y se acabará la ejecución del bucle (se ejecutará break).
 

Diagrama


Atrás Inicio