Legend
PaX 3.14.21
Datafile:Fdatos_pax_aslrng_64_pie_va_space_2
OS: Linux 3.14.21-grsec (x86_64)
ELF isa: x86-64
randomize_va_space:     2
aslrng_mode: 0
CPU:QEMU Virtual CPU version 2.0.0
Personality:
Stack limit:8 MB
N. Huge pages:40
Type: DYN(pie)
Date: 16 Mar 2016 10:12
Version: #1 SMP Fri May 8 11:52:43 CEST 2015
Address sizes: 40 bits physical, 48 bits virtual
CPU flags: pae nx pse pse36 lm
Largest mmap: 1.59 Tb
Pagesize: 4 kb
Min address: 64 kb
Entropy color scale
  1<   9<   16<   24<   64<
Zones colors
 A   B   C 

PaX 3.14.21

Summary

PaX 3.14.21
Show Object Entropy VMA Tot:128 Tb Zone
1 Arguments 39.0  512 Gb  (0.39%)  B
2 Main_stack 35.0  512 Gb  (0.39%)  B
3 HEAP 35.0  512 Gb  (0.39%)  A
4 malloc(10KB) 35.0  512 Gb  (0.39%)  A
5 Dynamic_Loader 28.5  1.94 Tb  (1.52%)  C
6 VDSO 28.5  1.94 Tb  (1.52%)  C
7 Glibc 28.5  1.94 Tb  (1.52%)  C
8 MAP_SHARED 28.5  1.94 Tb  (1.52%)  C
9 malloc(1MB) 28.5  1.94 Tb  (1.52%)  C
10 MAP_PRIVATE 28.5  1.94 Tb  (1.52%)  C
11 MAP_STACK 28.5  1.94 Tb  (1.52%)  C
12 Thread_Stack 28.5  1.94 Tb  (1.52%)  C
13 FIRST_CHILD_MAP 28.5  1.94 Tb  (1.52%)  C
14 MAP_RANDOM 28.5  1.94 Tb  (1.52%)  C
15 Synthetic 28.5  1.94 Tb  (1.52%)  C
16 EXEC 27.0  512 Gb  (0.39%)  A
17 MAP_HUGETLB 19.5  1.94 Tb  (1.52%)  C
Arguments Main_stack VDSO MAP_SHARED malloc(1MB) MAP_PRIVATE FIRST_CHILD_MAP MAP_RANDOM MAP_STACK Synthetic Dynamic_Loader Glibc Thread_Stack MAP_HUGETLB malloc(10KB) HEAP EXEC 1.59 Tb Largest mmap 4 Tb (0x3ffffffffff) 2.67 Tb 1.33 Tb 0x0

Objects of the same color are correlated.

Detailed object analysis

Arguments Main_stack HEAP malloc(10KB) Dynamic_Loader VDSO Glibc MAP_SHARED malloc(1MB) MAP_PRIVATE MAP_STACK Thread_Stack FIRST_CHILD_MAP MAP_RANDOM Synthetic EXEC MAP_HUGETLB
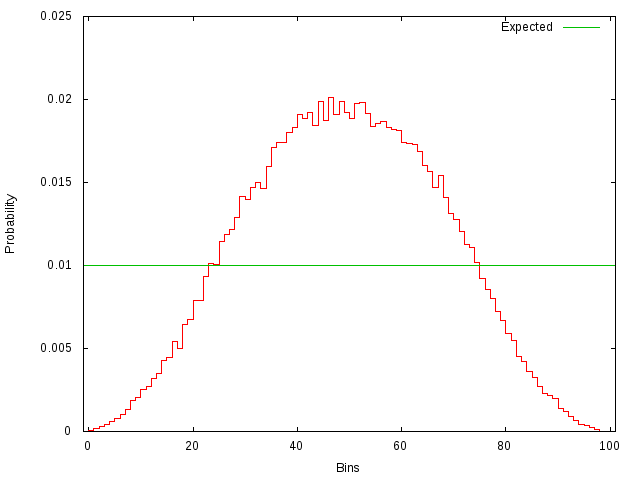
Arguments
Basic statistics (I)
Samples: 100000
Errors: 0
Range: 0x07fff79b640
Min: 0x380006c558b
Max: 0x3ffffe60bca
Random bits: 39
Shannon entropy: 39.00
Sum of byte entropy: 38.99
And-ed: 0x38000000000
Or-ed: 0x3ffffffffff
Bits that change: 0x07fffffffff
Low unchanged bits: 0
Basic statistics (II)
Mean measured: 0x3c034f5a2ba
Mean theoric: 0x3c0002930ab
Mean error: 0.02%
Mode: 0x380006c558b
Mode repetitions: 1
Most likely: 0x3f2009af3e4
Median measured: 0x3c03bceb2ee
Median theoric: 0x3c0002930ab
Median error: 0.02%
StdDev measured: 0x24e8f2aa7b
StdDev theoric: 0x24f327c71f
StdDev error: 0.11%
Chi2 goodness fit to uniform
nº binsref. lowvalref. high
32 15.65 28.35 52.19
64 39.85 70.40 92.01
100 69.23 82.22 134.64
256 205.42 261.11 310.46
1024 920.72 1025.83 1131.16
2048 1901.10 2056.67 2198.78
4096 3887.41 4210.27 4308.47
8192 7896.19 8261.70 8491.69
8263 7965.90 8413.53 8563.98
Chi2 test 99% confidence of being a uniform.
Distributions

Raw data plot.

Cumulative Distribution Func. (CDF).

Histogram (100 bins).

Individual byte histogram.

Altered individual byte histogram.
Main_stack
Basic statistics (I)
Samples: 100000
Errors: 0
Range: 0x07fff79b641
Min: 0x380006c5278
Max: 0x3ffffe608b8
Random bits: 35
Shannon entropy: 35.00
Sum of byte entropy: 34.99
And-ed: 0x38000000008
Or-ed: 0x3fffffffff8
Bits that change: 0x07ffffffff0
Low unchanged bits: 4
Basic statistics (II)
Mean measured: 0x3c034f59faa
Mean theoric: 0x3c000292d98
Mean error: 0.02%
Mode: 0x380006c5278
Mode repetitions: 1
Most likely: 0x3f2009af0d8
Median measured: 0x3c03bceafd8
Median theoric: 0x3c000292d98
Median error: 0.02%
StdDev measured: 0x24e8f2aa7b
StdDev theoric: 0x24f327c720
StdDev error: 0.11%
Chi2 goodness fit to uniform
nº binsref. lowvalref. high
32 15.65 28.35 52.19
64 39.85 70.40 92.01
100 69.23 82.22 134.64
256 205.42 261.11 310.46
1024 920.72 1025.83 1131.16
2048 1901.10 2056.67 2198.78
4096 3887.41 4210.27 4308.47
8192 7896.19 8261.70 8491.69
8263 7965.90 8413.53 8563.98
Chi2 test 99% confidence of being a uniform.
Distributions

Raw data plot.

Cumulative Distribution Func. (CDF).

Histogram (100 bins).

Individual byte histogram.

Altered individual byte histogram.
HEAP
Basic statistics (I)
Samples: 100000
Errors: 0
Range: 0x07fff1e5fd1
Min: 0x00000e51b30
Max: 0x08000037b00
Random bits: 35
Shannon entropy: 35.00
Sum of byte entropy: 34.99
And-ed: 0000000000000
Or-ed: 0x0fffffffff0
Bits that change: 0x0fffffffff0
Low unchanged bits: 4
Basic statistics (II)
Mean measured: 0x03fe08f6298
Mean theoric: 0x04000744b18
Mean error: 0.19%
Mode: 0x00000e51b30
Mode repetitions: 1
Most likely: 0x03e2e6f0e30
Median measured: 0x03fc6f53120
Median theoric: 0x04000744b18
Median error: 0.35%
StdDev measured: 0x24f3aff698
StdDev theoric: 0x24f30d6932
StdDev error: 0.01%
Chi2 goodness fit to uniform
nº binsref. lowvalref. high
32 15.65 30.69 52.19
64 39.85 59.26 92.01
100 69.23 102.16 134.64
256 205.42 257.47 310.46
1024 920.72 1036.58 1131.16
2048 1901.10 2088.42 2198.78
4096 3887.41 4063.88 4308.47
8192 7896.19 8130.47 8491.69
8263 7965.90 8215.22 8563.98
Chi2 test 99% confidence of being a uniform.
Distributions

Raw data plot.

Cumulative Distribution Func. (CDF).

Histogram (100 bins).

Individual byte histogram.

Altered individual byte histogram.
malloc(10KB)
Basic statistics (I)
Samples: 100000
Errors: 0
Range: 0x07fff1e5fd1
Min: 0x00000e51b70
Max: 0x08000037b40
Random bits: 35
Shannon entropy: 35.00
Sum of byte entropy: 34.99
And-ed: 0000000000000
Or-ed: 0x0fffffffff0
Bits that change: 0x0fffffffff0
Low unchanged bits: 4
Basic statistics (II)
Mean measured: 0x03fe08f62d8
Mean theoric: 0x04000744b58
Mean error: 0.19%
Mode: 0x00000e51b70
Mode repetitions: 1
Most likely: 0x03e2e6f0e70
Median measured: 0x03fc6f53160
Median theoric: 0x04000744b58
Median error: 0.35%
StdDev measured: 0x24f3aff698
StdDev theoric: 0x24f30d6932
StdDev error: 0.01%
Chi2 goodness fit to uniform
nº binsref. lowvalref. high
32 15.65 30.69 52.19
64 39.85 59.26 92.01
100 69.23 102.16 134.64
256 205.42 257.47 310.46
1024 920.72 1036.58 1131.16
2048 1901.10 2088.42 2198.78
4096 3887.41 4063.88 4308.47
8192 7896.19 8130.47 8491.69
8263 7965.90 8215.22 8563.98
Chi2 test 99% confidence of being a uniform.
Distributions

Raw data plot.

Cumulative Distribution Func. (CDF).

Histogram (100 bins).

Individual byte histogram.

Altered individual byte histogram.
Dynamic_Loader
Basic statistics (I)
Samples: 100000
Errors: 0
Range: 0x1f1a81b6001
Min: 0x205d2ce40f0
Max: 0x3f77ae9a0f0
Random bits: 29
Shannon entropy: 28.52
Sum of byte entropy: 28.99
And-ed: 0x200000000f0
Or-ed: 0x3fffffff0f0
Bits that change: 0x1fffffff000
Low unchanged bits: 12
Basic statistics (II)
Mean measured: 0x2ffa1fe647f
Mean theoric: 0x2fea6dbf0f0
Mean error: 0.13%
Mode: 0x265063f60f0
Mode repetitions: 2
Most likely: 0x2f432c940f0
Median measured: 0x2ff929110f0
Median theoric: 0x2fea6dbf0f0
Median error: 0.12%
StdDev measured: 0x5a141f8f5b
StdDev theoric: 0x8fa93e3653
StdDev error: 37.30%
Chi2 goodness fit to uniform
nº binsref. lowvalref. high
32 15.65 49547.99 52.19
64 39.85 49719.94 92.01
100 69.23 49786.52 134.64
256 205.42 49931.19 310.46
1024 920.72 50748.08 1131.16
2048 1901.10 51764.05 2198.78
4096 3887.41 53698.14 4308.47
8192 7896.19 57612.77 8491.69
8263 7965.90 57581.53 8563.98
Chi2 test 99% confidence of being a uniform.
Distributions

Raw data plot.

Cumulative Distribution Func. (CDF).

Histogram (100 bins).

Individual byte histogram.

Altered individual byte histogram.
VDSO
Basic statistics (I)
Samples: 100000
Errors: 0
Range: 0x1f1a81b6001
Min: 0x205d3108000
Max: 0x3f77b2be000
Random bits: 29
Shannon entropy: 28.52
Sum of byte entropy: 28.99
And-ed: 0x20000000000
Or-ed: 0x3fffffff000
Bits that change: 0x1fffffff000
Low unchanged bits: 12
Basic statistics (II)
Mean measured: 0x2ffa240a38f
Mean theoric: 0x2fea71e3000
Mean error: 0.13%
Mode: 0x2650681a000
Mode repetitions: 2
Most likely: 0x2f4330b8000
Median measured: 0x2ff92d35000
Median theoric: 0x2fea71e3000
Median error: 0.12%
StdDev measured: 0x5a141f8f5b
StdDev theoric: 0x8fa93e3653
StdDev error: 37.30%
Chi2 goodness fit to uniform
nº binsref. lowvalref. high
32 15.65 49547.99 52.19
64 39.85 49719.94 92.01
100 69.23 49786.52 134.64
256 205.42 49931.19 310.46
1024 920.72 50748.08 1131.16
2048 1901.10 51764.05 2198.78
4096 3887.41 53698.14 4308.47
8192 7896.19 57612.77 8491.69
8263 7965.90 57581.53 8563.98
Chi2 test 99% confidence of being a uniform.
Distributions

Raw data plot.

Cumulative Distribution Func. (CDF).

Histogram (100 bins).

Individual byte histogram.

Altered individual byte histogram.
Glibc
Basic statistics (I)
Samples: 100000
Errors: 0
Range: 0x1f1a81b6001
Min: 0x205d27c1890
Max: 0x3f77a977890
Random bits: 29
Shannon entropy: 28.52
Sum of byte entropy: 28.99
And-ed: 0x20000000890
Or-ed: 0x3fffffff890
Bits that change: 0x1fffffff000
Low unchanged bits: 12
Basic statistics (II)
Mean measured: 0x2ffa1ac3c1f
Mean theoric: 0x2fea689c890
Mean error: 0.13%
Mode: 0x26505ed3890
Mode repetitions: 2
Most likely: 0x2f432771890
Median measured: 0x2ff923ee890
Median theoric: 0x2fea689c890
Median error: 0.12%
StdDev measured: 0x5a141f8f5b
StdDev theoric: 0x8fa93e3653
StdDev error: 37.30%
Chi2 goodness fit to uniform
nº binsref. lowvalref. high
32 15.65 49547.99 52.19
64 39.85 49719.94 92.01
100 69.23 49786.52 134.64
256 205.42 49931.19 310.46
1024 920.72 50748.08 1131.16
2048 1901.10 51764.05 2198.78
4096 3887.41 53698.14 4308.47
8192 7896.19 57612.77 8491.69
8263 7965.90 57581.53 8563.98
Chi2 test 99% confidence of being a uniform.
Distributions

Raw data plot.

Cumulative Distribution Func. (CDF).

Histogram (100 bins).

Individual byte histogram.

Altered individual byte histogram.
MAP_SHARED
Basic statistics (I)
Samples: 100000
Errors: 0
Range: 0x1f1a81b6001
Min: 0x205d3101000
Max: 0x3f77b2b7000
Random bits: 29
Shannon entropy: 28.52
Sum of byte entropy: 28.99
And-ed: 0x20000000000
Or-ed: 0x3fffffff000
Bits that change: 0x1fffffff000
Low unchanged bits: 12
Basic statistics (II)
Mean measured: 0x2ffa240338f
Mean theoric: 0x2fea71dc000
Mean error: 0.13%
Mode: 0x26506813000
Mode repetitions: 2
Most likely: 0x2f4330b1000
Median measured: 0x2ff92d2e000
Median theoric: 0x2fea71dc000
Median error: 0.12%
StdDev measured: 0x5a141f8f5b
StdDev theoric: 0x8fa93e3653
StdDev error: 37.30%
Chi2 goodness fit to uniform
nº binsref. lowvalref. high
32 15.65 49547.99 52.19
64 39.85 49719.94 92.01
100 69.23 49786.52 134.64
256 205.42 49931.19 310.46
1024 920.72 50748.08 1131.16
2048 1901.10 51764.05 2198.78
4096 3887.41 53698.14 4308.47
8192 7896.19 57612.77 8491.69
8263 7965.90 57581.53 8563.98
Chi2 test 99% confidence of being a uniform.
Distributions

Raw data plot.

Cumulative Distribution Func. (CDF).

Histogram (100 bins).

Individual byte histogram.

Altered individual byte histogram.
malloc(1MB)
Basic statistics (I)
Samples: 100000
Errors: 0
Range: 0x1f1a81b6001
Min: 0x205d3001010
Max: 0x3f77b1b7010
Random bits: 29
Shannon entropy: 28.52
Sum of byte entropy: 28.99
And-ed: 0x20000000010
Or-ed: 0x3fffffff010
Bits that change: 0x1fffffff000
Low unchanged bits: 12
Basic statistics (II)
Mean measured: 0x2ffa230339f
Mean theoric: 0x2fea70dc010
Mean error: 0.13%
Mode: 0x26506713010
Mode repetitions: 2
Most likely: 0x2f432fb1010
Median measured: 0x2ff92c2e010
Median theoric: 0x2fea70dc010
Median error: 0.12%
StdDev measured: 0x5a141f8f5b
StdDev theoric: 0x8fa93e3653
StdDev error: 37.30%
Chi2 goodness fit to uniform
nº binsref. lowvalref. high
32 15.65 49547.99 52.19
64 39.85 49719.94 92.01
100 69.23 49786.52 134.64
256 205.42 49931.19 310.46
1024 920.72 50748.08 1131.16
2048 1901.10 51764.05 2198.78
4096 3887.41 53698.14 4308.47
8192 7896.19 57612.77 8491.69
8263 7965.90 57581.53 8563.98
Chi2 test 99% confidence of being a uniform.
Distributions

Raw data plot.

Cumulative Distribution Func. (CDF).

Histogram (100 bins).

Individual byte histogram.

Altered individual byte histogram.
MAP_PRIVATE
Basic statistics (I)
Samples: 100000
Errors: 0
Range: 0x1f1a81b6001
Min: 0x205d3000000
Max: 0x3f77b1b6000
Random bits: 29
Shannon entropy: 28.52
Sum of byte entropy: 28.99
And-ed: 0x20000000000
Or-ed: 0x3fffffff000
Bits that change: 0x1fffffff000
Low unchanged bits: 12
Basic statistics (II)
Mean measured: 0x2ffa230238f
Mean theoric: 0x2fea70db000
Mean error: 0.13%
Mode: 0x26506712000
Mode repetitions: 2
Most likely: 0x2f432fb0000
Median measured: 0x2ff92c2d000
Median theoric: 0x2fea70db000
Median error: 0.12%
StdDev measured: 0x5a141f8f5b
StdDev theoric: 0x8fa93e3653
StdDev error: 37.30%
Chi2 goodness fit to uniform
nº binsref. lowvalref. high
32 15.65 49547.99 52.19
64 39.85 49719.94 92.01
100 69.23 49786.52 134.64
256 205.42 49931.19 310.46
1024 920.72 50748.08 1131.16
2048 1901.10 51764.05 2198.78
4096 3887.41 53698.14 4308.47
8192 7896.19 57612.77 8491.69
8263 7965.90 57581.53 8563.98
Chi2 test 99% confidence of being a uniform.
Distributions

Raw data plot.

Cumulative Distribution Func. (CDF).

Histogram (100 bins).

Individual byte histogram.

Altered individual byte histogram.
MAP_STACK
Basic statistics (I)
Samples: 100000
Errors: 0
Range: 0x1f1a8218001
Min: 0x205d2f7c000
Max: 0x3f77b194000
Random bits: 29
Shannon entropy: 28.52
Sum of byte entropy: 28.99
And-ed: 0x20000000000
Or-ed: 0x3fffffff000
Bits that change: 0x1fffffff000
Low unchanged bits: 12
Basic statistics (II)
Mean measured: 0x2ffa222868d
Mean theoric: 0x2fea7088000
Mean error: 0.13%
Mode: 0x292c9567000
Mode repetitions: 2
Most likely: 0x2f432ebd000
Median measured: 0x2ff92bc2000
Median theoric: 0x2fea7088000
Median error: 0.12%
StdDev measured: 0x5a141f59dc
StdDev theoric: 0x8fa93ffaf8
StdDev error: 37.30%
Chi2 goodness fit to uniform
nº binsref. lowvalref. high
32 15.65 49548.05 52.19
64 39.85 49720.01 92.01
100 69.23 49786.43 134.64
256 205.42 49931.97 310.46
1024 920.72 50752.69 1131.16
2048 1901.10 51768.68 2198.78
4096 3887.41 53712.23 4308.47
8192 7896.19 57638.33 8491.69
8263 7965.90 57603.50 8563.98
Chi2 test 99% confidence of being a uniform.
Distributions

Raw data plot.

Cumulative Distribution Func. (CDF).

Histogram (100 bins).

Individual byte histogram.

Altered individual byte histogram.
Thread_Stack
Basic statistics (I)
Samples: 100000
Errors: 0
Range: 0x1f1a81b4001
Min: 0x205d2612f08
Max: 0x3f77a7c6f08
Random bits: 29
Shannon entropy: 28.52
Sum of byte entropy: 28.99
And-ed: 0x20000000f08
Or-ed: 0x3ffffffff08
Bits that change: 0x1fffffff000
Low unchanged bits: 12
Basic statistics (II)
Mean measured: 0x2ffa197fc9e
Mean theoric: 0x2fea66ecf08
Mean error: 0.13%
Mode: 0x23eab965f08
Mode repetitions: 2
Most likely: 0x2f432682f08
Median measured: 0x2ff9230bf08
Median theoric: 0x2fea66ecf08
Median error: 0.12%
StdDev measured: 0x5a141f931a
StdDev theoric: 0x8fa93e2d16
StdDev error: 37.30%
Chi2 goodness fit to uniform
nº binsref. lowvalref. high
32 15.65 49547.76 52.19
64 39.85 49719.69 92.01
100 69.23 49786.34 134.64
256 205.42 49930.65 310.46
1024 920.72 50748.12 1131.16
2048 1901.10 51765.57 2198.78
4096 3887.41 53696.91 4308.47
8192 7896.19 57622.60 8491.69
8263 7965.90 57568.64 8563.98
Chi2 test 99% confidence of being a uniform.
Distributions

Raw data plot.

Cumulative Distribution Func. (CDF).

Histogram (100 bins).

Individual byte histogram.

Altered individual byte histogram.
FIRST_CHILD_MAP
Basic statistics (I)
Samples: 100000
Errors: 0
Range: 0x1f1a81b6001
Min: 0x205d3000000
Max: 0x3f77b1b6000
Random bits: 29
Shannon entropy: 28.52
Sum of byte entropy: 28.99
And-ed: 0x20000000000
Or-ed: 0x3fffffff000
Bits that change: 0x1fffffff000
Low unchanged bits: 12
Basic statistics (II)
Mean measured: 0x2ffa230238f
Mean theoric: 0x2fea70db000
Mean error: 0.13%
Mode: 0x26506712000
Mode repetitions: 2
Most likely: 0x2f432fb0000
Median measured: 0x2ff92c2d000
Median theoric: 0x2fea70db000
Median error: 0.12%
StdDev measured: 0x5a141f8f5b
StdDev theoric: 0x8fa93e3653
StdDev error: 37.30%
Chi2 goodness fit to uniform
nº binsref. lowvalref. high
32 15.65 49547.99 52.19
64 39.85 49719.94 92.01
100 69.23 49786.52 134.64
256 205.42 49931.19 310.46
1024 920.72 50748.08 1131.16
2048 1901.10 51764.05 2198.78
4096 3887.41 53698.14 4308.47
8192 7896.19 57612.77 8491.69
8263 7965.90 57581.53 8563.98
Chi2 test 99% confidence of being a uniform.
Distributions

Raw data plot.

Cumulative Distribution Func. (CDF).

Histogram (100 bins).

Individual byte histogram.

Altered individual byte histogram.
MAP_RANDOM
Basic statistics (I)
Samples: 100000
Errors: 0
Range: 0x1f1a81b6001
Min: 0x205d3000000
Max: 0x3f77b1b6000
Random bits: 29
Shannon entropy: 28.52
Sum of byte entropy: 28.99
And-ed: 0x20000000000
Or-ed: 0x3fffffff000
Bits that change: 0x1fffffff000
Low unchanged bits: 12
Basic statistics (II)
Mean measured: 0x2ffa230238f
Mean theoric: 0x2fea70db000
Mean error: 0.13%
Mode: 0x26506712000
Mode repetitions: 2
Most likely: 0x2f432fb0000
Median measured: 0x2ff92c2d000
Median theoric: 0x2fea70db000
Median error: 0.12%
StdDev measured: 0x5a141f8f5b
StdDev theoric: 0x8fa93e3653
StdDev error: 37.30%
Chi2 goodness fit to uniform
nº binsref. lowvalref. high
32 15.65 49547.99 52.19
64 39.85 49719.94 92.01
100 69.23 49786.52 134.64
256 205.42 49931.19 310.46
1024 920.72 50748.08 1131.16
2048 1901.10 51764.05 2198.78
4096 3887.41 53698.14 4308.47
8192 7896.19 57612.77 8491.69
8263 7965.90 57581.53 8563.98
Chi2 test 99% confidence of being a uniform.
Distributions

Raw data plot.

Cumulative Distribution Func. (CDF).

Histogram (100 bins).

Individual byte histogram.

Altered individual byte histogram.
Synthetic
Basic statistics (I)
Samples: 100000
Errors: 0
Range: 0x1f1a81b6001
Min: 0x205d2f10000
Max: 0x3f77b0c6000
Random bits: 29
Shannon entropy: 28.52
Sum of byte entropy: 28.99
And-ed: 0x20000000000
Or-ed: 0x3fffffff000
Bits that change: 0x1fffffff000
Low unchanged bits: 12
Basic statistics (II)
Mean measured: 0x2ffa221238f
Mean theoric: 0x2fea6feb000
Mean error: 0.13%
Mode: 0x26506622000
Mode repetitions: 2
Most likely: 0x2f432ec0000
Median measured: 0x2ff92b3d000
Median theoric: 0x2fea6feb000
Median error: 0.12%
StdDev measured: 0x5a141f8f5b
StdDev theoric: 0x8fa93e3653
StdDev error: 37.30%
Chi2 goodness fit to uniform
nº binsref. lowvalref. high
32 15.65 49547.99 52.19
64 39.85 49719.94 92.01
100 69.23 49786.52 134.64
256 205.42 49931.19 310.46
1024 920.72 50748.08 1131.16
2048 1901.10 51764.05 2198.78
4096 3887.41 53698.14 4308.47
8192 7896.19 57612.77 8491.69
8263 7965.90 57581.53 8563.98
Chi2 test 99% confidence of being a uniform.
Distributions

Raw data plot.

Cumulative Distribution Func. (CDF).

Histogram (100 bins).

Individual byte histogram.

Altered individual byte histogram.
EXEC
Basic statistics (I)
Samples: 100000
Errors: 0
Range: 0x07ffe820001
Min: 0x0000094e580
Max: 0x07fff16e580
Random bits: 27
Shannon entropy: 27.00
Sum of byte entropy: 27.00
And-ed: 0x00000000580
Or-ed: 0x07ffffff580
Bits that change: 0x07ffffff000
Low unchanged bits: 12
Basic statistics (II)
Mean measured: 0x03fde8e97b6
Mean theoric: 0x03fffd5e580
Mean error: 0.20%
Mode: 0x003580ac580
Mode repetitions: 2
Most likely: 0x03e29be8580
Median measured: 0x03fc3e89580
Median theoric: 0x03fffd5e580
Median error: 0.37%
StdDev measured: 0x24f3b14a72
StdDev theoric: 0x24f2e04502
StdDev error: 0.01%
Chi2 goodness fit to uniform
nº binsref. lowvalref. high
32 15.65 30.64 52.19
64 39.85 59.03 92.01
100 69.23 100.69 134.64
256 205.42 256.56 310.46
1024 920.72 1001.52 1131.16
2048 1901.10 2001.91 2198.78
4096 3887.41 3997.11 4308.47
8192 7896.19 8166.33 8491.69
8263 7965.90 8179.53 8563.98
Chi2 test 99% confidence of being a uniform.
Distributions

Raw data plot.

Cumulative Distribution Func. (CDF).

Histogram (100 bins).

Individual byte histogram.

Altered individual byte histogram.
MAP_HUGETLB
Basic statistics (I)
Samples: 100000
Errors: 0
Range: 0x1f1a8200001
Min: 0x205d1800000
Max: 0x3f779a00000
Random bits: 20
Shannon entropy: 19.52
Sum of byte entropy: 19.97
And-ed: 0x20000000000
Or-ed: 0x3ffffe00000
Bits that change: 0x1ffffe00000
Low unchanged bits: 21
Basic statistics (II)
Mean measured: 0x2ffa063861a
Mean theoric: 0x2fea5900000
Mean error: 0.13%
Mode: 0x36489200000
Mode repetitions: 5
Most likely: 0x2f42e000000
Median measured: 0x2ff90a00000
Median theoric: 0x2fea5900000
Median error: 0.12%
StdDev measured: 0x5a141fd740
StdDev theoric: 0x8fa93f8c1e
StdDev error: 37.30%
Chi2 goodness fit to uniform
nº binsref. lowvalref. high
32 15.65 49547.70 52.19
64 39.85 49719.48 92.01
100 69.23 49787.53 134.64
256 205.42 49929.96 310.46
1024 920.72 50736.68 1131.16
2048 1901.10 51764.54 2198.78
4096 3887.41 53692.49 4308.47
8192 7896.19 57653.63 8491.69
8263 7965.90 57474.75 8563.98
Chi2 test 99% confidence of being a uniform.
Distributions

Raw data plot.

Cumulative Distribution Func. (CDF).

Histogram (100 bins).

Individual byte histogram.

Altered individual byte histogram.

Correlation matrix

HEAP
Arguments
Main_stack
Dynamic_Loader
EXEC
VDSO
Glibc
MAP_SHARED
malloc(10KB)
malloc(1MB)
MAP_PRIVATE
MAP_STACK
Thread_Stack
MAP_HUGETLB
FIRST_CHILD_MAP
MAP_RANDOM
Synthetic
HEAP 10.00.00.010.00.00.010.00.00.00.00.00.00.00.0
Arguments  110.40.00.40.40.40.00.40.40.40.40.40.40.40.4
Main_stack   10.40.00.40.40.40.00.40.40.40.40.40.40.40.4
Dynamic_Loader    10.01110.011111111
EXEC     10.00.00.010.00.00.00.00.00.00.00.0
VDSO      1110.011111111
Glibc       110.011111111
MAP_SHARED        10.011111111
malloc(10KB)         10.00.00.00.00.00.00.00.0
malloc(1MB)          11111111
MAP_PRIVATE           1111111
MAP_STACK            111111
Thread_Stack             11111
MAP_HUGETLB              1111
FIRST_CHILD_MAP               111
MAP_RANDOM                11
Synthetic                 1


© Ismael Ripoll-Ripoll & Hector Marco-Gisbert, 2015-2016