
Para el Diseño gráfico de la aplicación se analizaron diferentes modelos de interfaz provenientes de otras Apps disponibles en el mercado, que poseían aspectos de interés de cara al diseño del R‐alergo. Se consultaron aplicaciones como las recogidas en el European Directory of Health Apps 2012‐2013 u otras como la aplicación Alergo Alarm desarrollada por la Sociedad Española de Alergología e Inmunología Clínica (SEAIC).
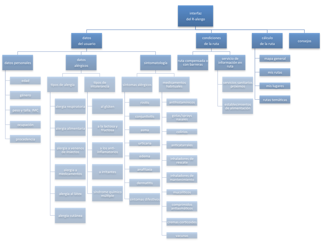
Los primeros pasos en el diseño nos llevaron a diseñan varias pantallas de inicio con diferentes logotipos, paletas de colores y tipografías. En esta etapa se definió un estilo visual y se desarrolló una plantilla básica de pantalla que quedó dividida en 3 partes: El banner superior, el espacio intermedio principal y el banner inferior. Por su parte se definió el estilo gráfico a utilizar en los botones de la aplicación buscando criterios de accesibilidad y sencillez de uso. La estrategia de comunicación visual que se buscó tenía como objetivo permitir al usuario la introducción de una gran cantidad de datos personales y de seleccionar datos entre largos listados, sin que por ello la navegación a través de la aplicación resultara demasiado aburrida o tediosa. Con este propósito se decidió diseñar las pantallas de introducción de datos como las de un cuestionario. En las siguientes pantallas se ofrecen algunos de los bocetos empleados en el diseño y la evolución del icono de la app.


Las fuentes de información empleadas para el diseño de la presente aplicación han sido:
- Para la modelización de la red se ha utilizado la cartografía “CARTOCIUDAD” elaborada por el Instituto Cartográfico Valenciano en el ámbito de la ciudad de Valencia y coordinada con el resto del territorio por el Instituto Geográfico Nacional. Dicha cartografía se ha complementado con los tramos peatonales de la base de datos de OpenStreetMap y una delineación sobre la última ortofotografía de la ciudad. En conjunto se ha elaborado una red topológica con más de 15.000 tramos.
- Para modelizar el arbolado de la ciudad se ha utilizado la cartografía del Ayuntamiento de Valencia, disponible en el portal “Valencia datos abiertos” (2014), en donde es posible disponer de la posición de todo el arbolado de la ciudad dividido por especies.
- Los datos meteorológicos de predicción necesarios para la aplicación se obtienen de la Agencia Estatal de Meteorología (AEMET, 2014). La predicción meteorológica nos informa de los datos de temperatura, dirección del viento y humedad relativa, necesarios para modelizar las impedancias asociadas a los tramos.
- Esta información se complementa con los datos obtenidos a través de la cartografía del Instituto Geográfico Nacional (2011) y de la Dirección General de Catastro (2014) de la que se obtienen contornos de áreas potenciales del agravamiento de la alergia, principalmente: tangencia a solares, descampados, huertas, zonas verdes, "pipican" y láminas de agua.
- Por su parte, los datos de contaminación provienen de los datos estadísticos de las intensidades medias diarias (IME) del Ayuntamiento de Valencia (2014). Dichos datos han sido tratados en función de la relación de confinamiento (alto/ancho) de cada calle.
- La app está basada en información recogida de las estaciones de recuentos de pólenes disponibles en la ciudad de Valencia. Los contenidos en cuanto a los recuentos de pólenes son los recogidos por la Red Aerobiológica de la Agencia Valenciana de Alergología e Inmunología Clínica.
Existen 3 captadores en la provincia de Valencia; a saber:
-Hospital La Fe. Avda. Campanar 21. 46009 Valencia. Coordendas 39º 28’ 55’’ N / 0º 21’ 30’’ W.
-Hospital Clínico Universitario. Avda. Blasco Ibáñez 17. 460010 Valencia. Coordenadas 39º 28’ 44’’ N / 0º 21’ 42’’ W.
-Hospital Lluís Alcanyís. Carretera Xàtiva-Silla Km 2. 46800 Játiva. Coordenadas 39º 00’ 25’’ N / 0º 30’ 34’’ W.
- La gestión de la información alergénica se ha consensuado en el contexto del Servicio de Alergia del Hospital La Fe de Valencia. La app en el apartado "Condiciones de Servicio y Política de privacidad" informa sobre las fuentes de información de manera detallada.
- Las fuentes de datos empleadas para el diseño de esta aplicación son las más fiables y completas para el ámbito de aplicación de la app (Municipio de Valencia). La temporalidad de los datos corresponde a un intervalo comprendido entre 2011-14. La app en el apartado "Condiciones de Servicio y Política de privacidad" informa sobre las fuentes de información de manera detallada. Los servicios proporcionados no reemplazan la recomendación, opinión o diagnóstico realizados por el profesional sanitario.
- Las variables empleadas en la investigación que da origen a esta aplicación han sido consensuadas entre el Grupo de Investigación en Alergia del IIS La Fe y el Grupo de Investigación del Departamento de Urbanismo UPV. Observatorio de urbanismo.






