FUNCIÓN POTENCIAL Y EXPONENCIAL
| Temas relacionados: |
· Función
potencial de exponente natural
Llamaremos función potencial de exponente natural a la función
¨Es continua y estrictamente creciente en [0,+¥] .
¨Su
inversa existe en [0,+¥[,
es continua
y estrictamente creciente![]()
· Función potencial de exponente racional
Llamaremos función potencial de exponente racional a la función
¨El
dominio depende de su exponente.
¨La
función potencial y = xq, q
Î
Propiedades:
En las funciones potenciales, tanto si el exponente es natural como racional, se cumplen las siguientes propiedades:
· Función
potencial de exponente real
Llamaremos función potencial de exponente real a la función
![]()
¨La
función potencial y = xa, a
Î
Llamaremos función exponencial a toda función de la forma:
¨Es continua en
![]()
¨
¨Si a>1, es estrictamente creciente en R . Y se cumple:
¨Si a<1, es estrictamente decreciente en R . Y se cumple:
¨Si
a=1, es constante en
R
.
· Función exponencial de variable racional
Dado el real positivo a diremos que ax es una función exponencial de variable racional y de base a, a la aplicación de Q en R , de forma que a cada racional x le hace corresponder ax.
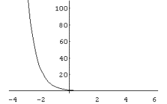
Ejemplo: La
representación de la función
en el intervalo [-4,6] es la
siguiente

Notar que si la base es mayor que la unidad, la función es estrictamente
creciente y si la base pertenece al intervalo abierto ]0,1[
entonces es estrictamente
decreciente.
Un caso particular es tomar la base a = e » 2.71 y se denota ex ; la representación de la función y = ex en el intervalo [-1,4] es:
Ejemplo: comprobar
Demostrar
que toda ley de crecimiento exponencial K(t) = K0at, K0
Î
R,
a Î
R+
- {0},
se puede poner de la forma K(t) = K0ebt
Dado
el real positivo a, siempre existe un número real b de forma que a = eb
· Propiedades algebraicas de la función exponencial

· Ecuaciones
exponenciales
Se
llaman ecuaciones exponenciales aquellas ecuaciones en las que la incógnita
figura como exponente de una potencia. Para
su resolución tomamos logaritmos
en los dos miembros en una base cualquiera, (por ejemplo en base decimal) y
aplicamos las propiedades de éstos.
Ejemplo:
Resuelve
la siguiente ecuación:
Tomando logaritmos decimales a los dos miembros:
· Sistemas
de ecuaciones exponenciales y logarítmicas
Para
resolver sistemas de ecuaciones donde intervengan ecuaciones exponenciales y/o
logarítmicas, transformaremos en primer lugar el sistema en otro en el que
intervengan ecuaciones
algebraicas, para lo cual se utilizará tanto la definición como las
propiedades conocidas tanto para logaritmos como para exponenciales.
Ejemplo:
Resolver el siguiente sistema:
· Operando en la primera ecuación, queda:
e2xey
= e3 Û
e2x+y
= e3 Û
· Operando en la segunda ecuación, queda:
Con
lo cual el sistema queda transformado como sigue:
con
solución ![]()