Funciones

Aquí se indican las principales características funcionales
del programa:
Arcos bidireccionales (directed graphs)
Posibilidad de arco con origen y destino sobre un mismo nodo
Valores en arcos (mínimo, máximo y coste)
Valores en nodos (de coste o de capacidad/demanda, y etiqueta)
Edición gráfica WYSIWYG ('lo que usted ve, es lo que usted obtiene')
Deshacer y rehacer operaciones de edición gráfica
Cursores de dibujo contextuales
Menús y barras de herramientas sensibles al contexto
Dibujar arcos mediante arrastrar y soltar (botón central del ratón)
Edición de arcos y nodos con doble-clic (botón izquierdo del ratón)
Edición en modo tabla del grafo
Etiquetado automático de nodos
Guardar y abrir fichero (formato propietario .grf, formato estándar .graphML)
Exportar datos del grafo de manera personalizada a ficheros .txt, .csv
Importar/Añadir datos al grafo desde ficheros .txt, .csv
Definición de estilo gráfico
Personalización del aspecto gráfico de cada nodo y arco (incluye puntas de flecha)
Reordenación automática del grafo en formato (aleatorio, árbol, circular, tabular, flujo, orgánico, radial)
Zoom (ampliar, reducir, ajustar) y control del Zoom con rueda del ratón
Girar y contraer/extender parte del grafo seleccionado con rueda del ratón
Alineación de nodos (horizontal, vertical, a rejilla)
Rejilla de dibujo
Centrar grafo a tapiz, o ajustar tapiz al grafo
Incluir imagen de fondo ajustada al tapiz del grafo (de gran utilidad para representar grafos sobre mapas)
Exporta la imagen del grafo a diferentes formatos de gráficos (.gif, .tif, .png, .bmp, .svg)
Copiar imagen del grafo al portapapeles de Windows
Selección de impresora y Configuración de página
Función 'Imantar' nodos para su alineado a la rejilla
Crear un nuevo grafo aleatorio (indicando número de nodos y densidad de arcos)
Visión preliminar e Impresión
Selección de nodos con el ratón (mover, alinear H/V, alinear a rejilla, borrar)
Utilidades (auto radio-nodo, trazo-arco, coste-arco según distancia)
Formato automático de radio de nodo y trazo de arco en función de valores.
Configuración del Solver y log del proceso de optimización.
Configuración del formato de representación de resultados.
Ventana de solución del análisis (visualizar, copiar, exportar e imprimir solución). Permutar la visualización (grafo original - grafo solución tras análisis)
Exportar/Visualizar/Imprimir los modelos MILP utilizados en los análisis. Modelos en formatos (.lp, .mps) que pueden ser usados en otros solvers
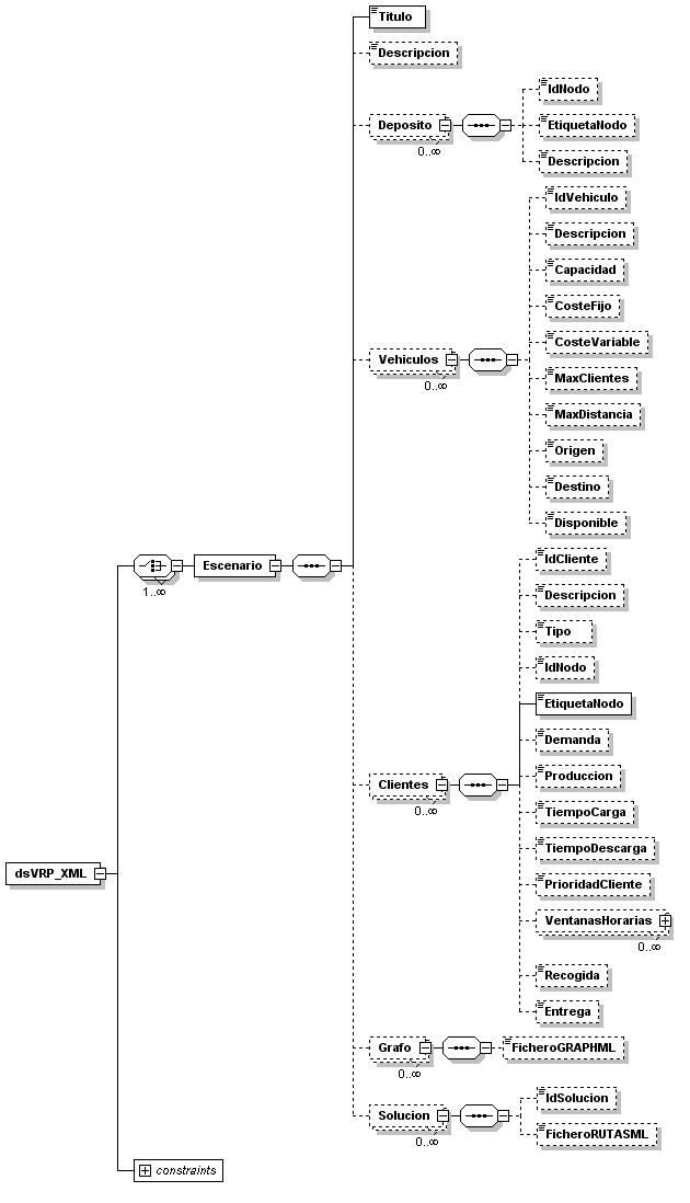
Estructura de datos extensible para problemas VRP en formato (.vrpxml)
Análisis de grafos
Este es un listado con todos los posibles algoritmos o análisis implementados actualmente en Grafos. Si desea saber más sobre dichos algoritmos, siga su hipervínculo.
Próximamente
Grafos
sigue en desarrollo. Aquí se adelanta lo que en futuras versiones
Grafos incorporará (más algoritmos de análisis y nuevas funciones):
Algoritmo de Busacker-Gowen (flujo máximo a mínimo coste)
Mejoras en el motor gráfico (se necesita soporte económico)
Otros algoritmos de análisis...
